○桜川市生活困窮者住居確保給付金支給要綱
平成28年3月31日
告示第47号
(趣旨)
第1条 この要綱は、生活困窮者自立支援法(平成25年法律第105号。以下「法」という。)第5条第1項の規定に基づき、住居喪失者又は住居を喪失するおそれのある者に対し、市予算の範囲内で桜川市生活困窮者住居確保給付金(以下「住居確保給付金」という。)を支給することに関し、生活困窮者自立支援法施行規則(平成27年厚生労働省令第16号。以下「則」という。)に定めるもののほか必要な事項を定めるものとする。
(令2告示53・一部改正)
(定義)
第2条 この要綱において、次の各号に掲げる用語の意義は、該当各号に定めるところによる。
(1) 住居喪失者 離職又は自営業の廃業により経済的に困窮し、住居を喪失した者をいう。
(2) 住居喪失のおそれのある者 離職、自営業の廃業又は就業している個人の給与その他の業務上の収入を得る機会が当該個人の責に帰すべき理由又は当該個人の都合によらないで減少し、当該個人の就労の状況が離職又は廃業と同等程度の状況にあり経済的に困窮し、住居を喪失するおそれのある者をいう。
(3) 不動産媒介業者等 不動産媒介業者、貸主又は貸主から委託を受けた事業者をいう。
(4) 常用就職 則第12条第2項に規定する期間の定めのない労働契約又は期間の定めが6月以上の労働契約による就職をいう。
(令2告示53・一部改正)
(住居確保給付金の支給の申請)
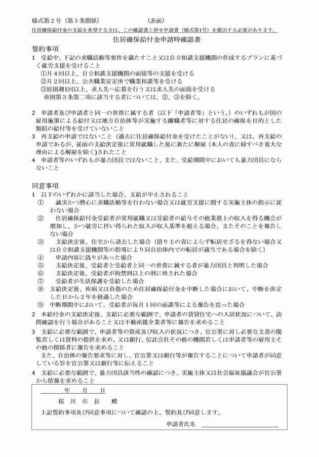
第3条 住居確保給付金の支給を受けようとする者(以下「申請者」という。)は、生活困窮者住居確保給付金支給申請書(様式第1号)に次に掲げる書類を添えて、市長に提出しなければならない。
(1) 住居確保給付金申請時確認書(様式第2号)
(2) 申請に係る住居の賃貸借契約書の写し(住居喪失のおそれのある者に限る。)
(3) 前2号に掲げるもののほか市長が必要と認める書類
(1) 住居を喪失している場合 入居予定住宅に関する状況通知書(様式第3号)
(2) 住居を喪失するおそれがある場合 入居住宅に関する状況通知書(様式第4号)
(令2告示53・一部改正)
(1) 申請書等の内容が適当と認める場合 次に掲げる場合の区分に応じ、当該区分に定める手続
ア 申請者が住居喪失者である場合 住居確保給付金支給対象者証明書(様式第5号)を当該申請者に交付する。
イ 申請者が住居喪失のおそれのある者である場合 当該申請者に住居確保給付金支給対象者証明書を交付し、住居確保給付金支給決定通知書(様式第6号)により通知する。
(2) 申請書等の内容が不適当と認める場合 住居確保給付金不支給通知書(様式第7号)により当該申請者に通知する。
(令2告示53・一部改正)
(1) 月2回以上、市の面接等の支援を受けること。
(2) 月1回以上、公共職業安定所で職業相談等を受けること。
(令2告示53・一部改正)
(常用就職の届出)
第6条 受給者は、常用就職をした場合は、常用就職届(様式第9号)を市長に提出しなければならない。
(1) 住居確保給付金の支給の対象となる住居の家賃額が変更された場合
(2) 家賃額の一部が支給されている場合において、世帯収入額(同項に規定する世帯収入額をいう。)が基準額を下回った場合
(3) 受給者の責めによらず転居せざるを得ない場合又は市の指導により本市の区域内で転居が適当である場合
(令2告示53・一部改正)
(支給期間の延長)
第8条 受給者は、則第12条第1項ただし書の規定による支給期間の延長を希望するときは、生活困窮者住居確保給付金申請書(期間(再/再々)延長)(様式第12号)を市長に提出しなければならない。
(令2告示53・令3告示24・一部改正)
(支給の停止及び再開)
第9条 受給者は、職業訓練受講給付金(則第18条第1項に規定する職業訓練受講給付金をいう。以下同じ。)を受ける場合は、住居確保給付金支給停止届(様式第14号)を市長に提出しなければならない。
(令2告示53・一部改正)
(1) 受給者が支給期間中に第5条に規定する就職活動等を怠った場合 原則として当該就職活動等を怠った月の翌月の家賃額
(2) 受給者が則第12条第2項の規定に該当する場合 同項に規定する収入額が得られた月の翌々月の家賃額
(3) 受給者が第5条に規定する常用就職届の届出の提出を怠った場合 当該事実が判明した日以後最初に支払う家賃額
(4) 受給者が住居から退去した場合(受給者の責めによらず転居せざるを得ない場合又は市の指導により本市の区域内での転居が適当である場合を除く。) 原則として退去した日の属する月の翌月の家賃額
(5) 受給者が虚偽の申請等不適正な受給に該当することが判明した場合 当該事実が判明した日以後最初に支払う家賃額
(6) 受給者が拘禁刑以上の刑に処された場合 当該事実が判明した日以後最初に支払う家賃額
(7) 受給者又は受給者と同一の世帯に属する者が暴力団員(暴力団員による不当な行為の防止等に関する法律(平成3年法律第77号)第2条第6号に規定する暴力団員をいう。)であると判明した場合 当該事実が判明した日以後最初に支払う家賃額
(8) 受給者が生活保護費を受給した場合 市長が定める月の家賃額
(9) 前各号に掲げるもののほか市長が支給を中止することが必要と認める場合 市長が定める月の家賃額
(令2告示53・令7告示82・一部改正)
(支給決定の取消し等)
第11条 市長は、住居確保給付金の支給申請を行った者が虚偽の申請その他不正な手段により住居確保給付金の支給決定を受け、又は住居確保給付金の支給を受けたときは、その決定を取り消し、又は既に支給した住居確保給付金の全部又は一部を返還させることができる。
(令2告示53・一部改正)
(様式)
第12条 この要綱に定める各様式は、則又は事務マニュアルに定める各様式に所用の補正を施し使用するものとする。
(令2告示53・一部改正)
(補則)
第13条 この要綱に定めるもののほか必要な事項は、市長が別に定める。
附則
(施行期日)
1 この告示は、平成28年4月1日から施行する。
(桜川市住宅手当緊急特別措置事業実施要領の廃止)
2 桜川市住宅手当緊急特別措置事業実施要領(平成24年桜川市告示第42号)は、廃止する。
(経過措置)
3 この告示の施行の日の前日までに、桜川市住宅手当緊急特別措置事業実施要領の規定によりなされた処分その他の行為は、この告示の相当規定によりなされたものとみなす。
附則(令和2年告示第53号)
この要綱は、公布の日から施行する。
附則(令和3年告示第24号)
この告示は、公布の日から施行し、令和3年1月1日から適用する。
附則(令和4年告示第47号)
この告示は、令和4年4月1日から施行する。
附則(令和6年告示第173号)
(施行期日)
1 この告示は、令和6年12月2日から施行する。
(経過措置)
2 この告示による改正後の告示の規定にかかわらず、この告示による改正前の告示の規定による様式については、当分の間、これを補正して使用することができる。
――――――――――
○刑法等の一部を改正する法律の施行に伴う関係告示の整理等に関する告示(令和7告示82)抄
(人の資格に関する経過措置)
第4条 拘禁刑又は拘留に処せられた者に係る他の告示の規定によりなお従前の例によることとされ、なお効力を有することとされ又は改正前若しくは廃止前の告示の規定の例によることとされる人の資格に関する法令の規定の適用については、無期拘禁刑に処せられた者は刑法等の一部を改正する法律(令和4年法律第67号。以下「刑法等一部改正法」という。)第2条の規定による改正前の刑法(明治40年法律第45号。以下「旧刑法」という。)第13条に規定する無期禁錮に処せられた者と、有期拘禁刑に処せられた者は刑期を同じくする同条に規定する有期禁錮に処せられた者と、拘留に処せられた者は刑期を同じくする旧刑法第16条に規定する拘留に処せられた者とみなす。
附則(令和7年告示第82号)
この告示は、刑法等一部改正法の施行の日(令和7年6月1日)から施行する。
――――――――――
(令3告示24・全改、令4告示47・一部改正)


(令6告示173・全改、令7告示82・一部改正)










(令2告示53・全改)

(令4告示47・一部改正)

(令4告示47・一部改正)

(令4告示47・一部改正)

(令2告示53・全改)

(令3告示24・全改、令4告示47・一部改正)




(令4告示47・一部改正)

(令2告示53・全改)

(令4告示47・一部改正)


(令2告示53・全改)
